
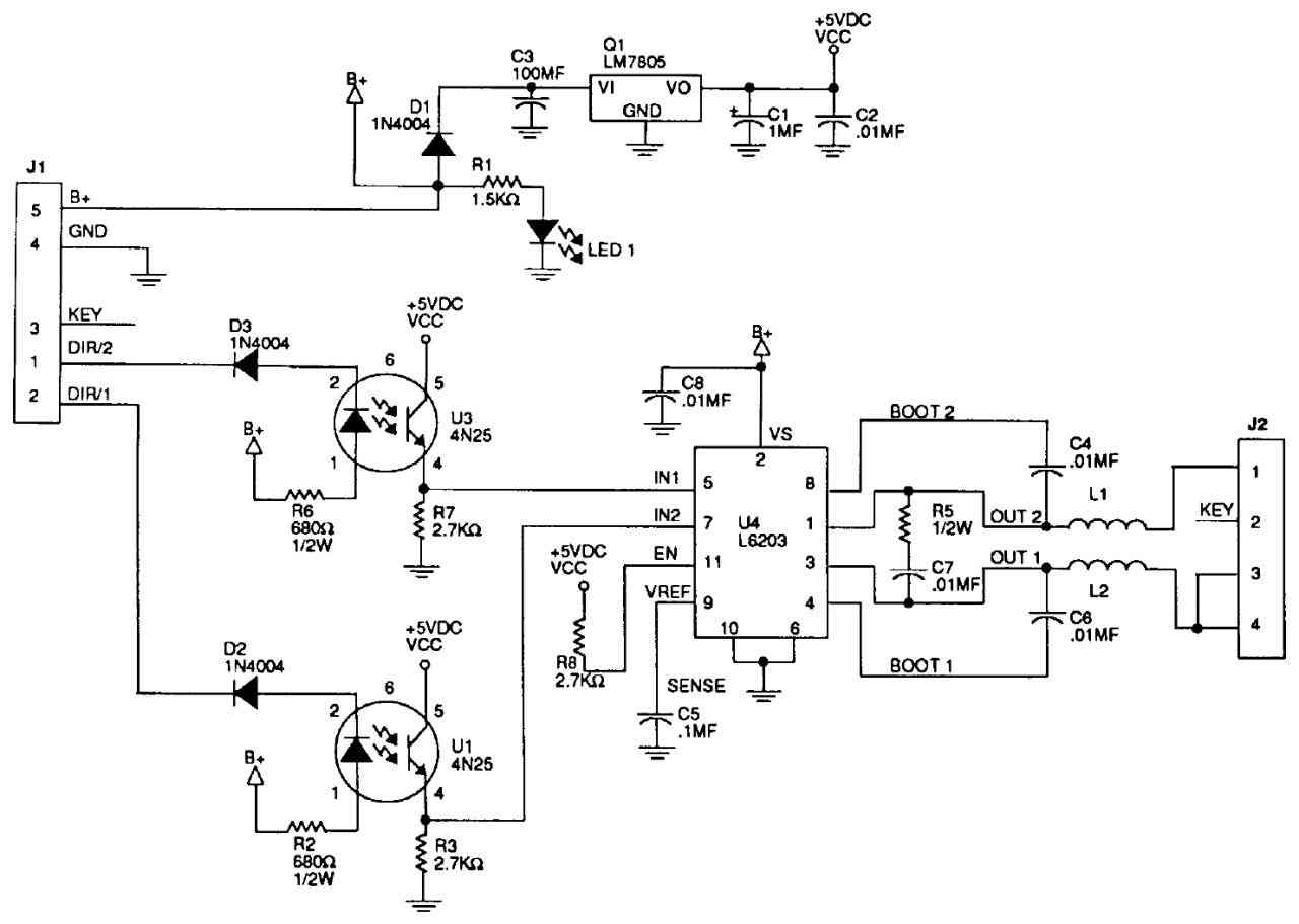
A-15946 Brückentreiber-Leiterplattenbaugruppe
Dieses Board wird im Indiana Jones und Hot Shots Basketball verwendet. Die Platine ähnelt im Design der Gleichstrommotor-Steuerplatine A-16120 (oben). Bei Indiana Jones steuert es den Path of Adventure-Motor, der sich sowohl im als auch gegen den Uhrzeigersinn drehen muss.
Diese einfache Baugruppe erhält 12-V-Gleichstrom und Masse sowie zwei Magnetverbindungen zur Treiberplatine. Durch die Erdung eines Anschlussstifts werden +12 VDC an den Motorstromanschlüssen ausgegeben. Durch die Erdung des anderen Pins werden -12 VDC an den Motorstrom-Pins ausgegeben.
Indiana Jones verwendet Magnet 22, um den POA nach links zu bewegen, und Magnet 23, um den POA nach rechts zu bewegen.

A-15946 Schaltplan für Brückentreiber-Leiterplattenmontage