Dieses kleine Board wird in Theater of Magic, Scared Stiff, Road Show und Star Trek: the Next Generation verwendet.
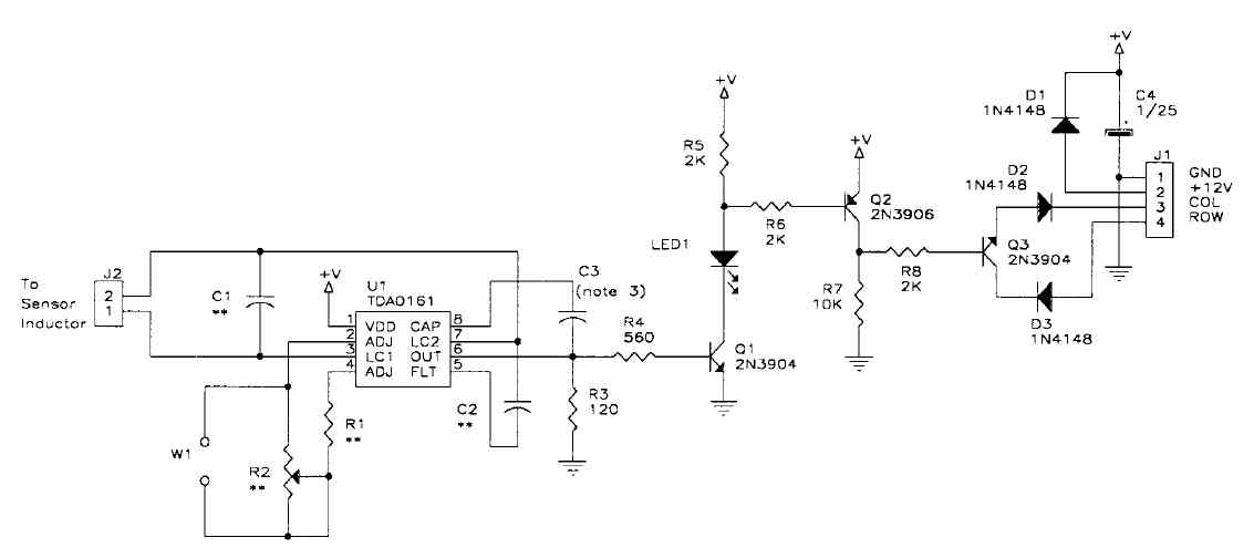
Diese Platine wird direkt an die WPC-Schaltmatrix angeschlossen. Am 4-poligen Anschluss stehen zwei Schaltmatrixkabel, 12 VDC und Masse zur Verfügung. Der andere zweiadrige Anschluss wird, wie abgebildet, mit einem Induktor verbunden, der in einem gefrästen Loch im Spielfeldboden montiert ist. Kleine Änderungen im Induktor werden von der Platinenschaltung erfasst und auf der Schaltmatrix angezeigt.

WPC-Wirbelstromsensorplatine

Schaltplan der WPC-Wirbelstromsensorplatine