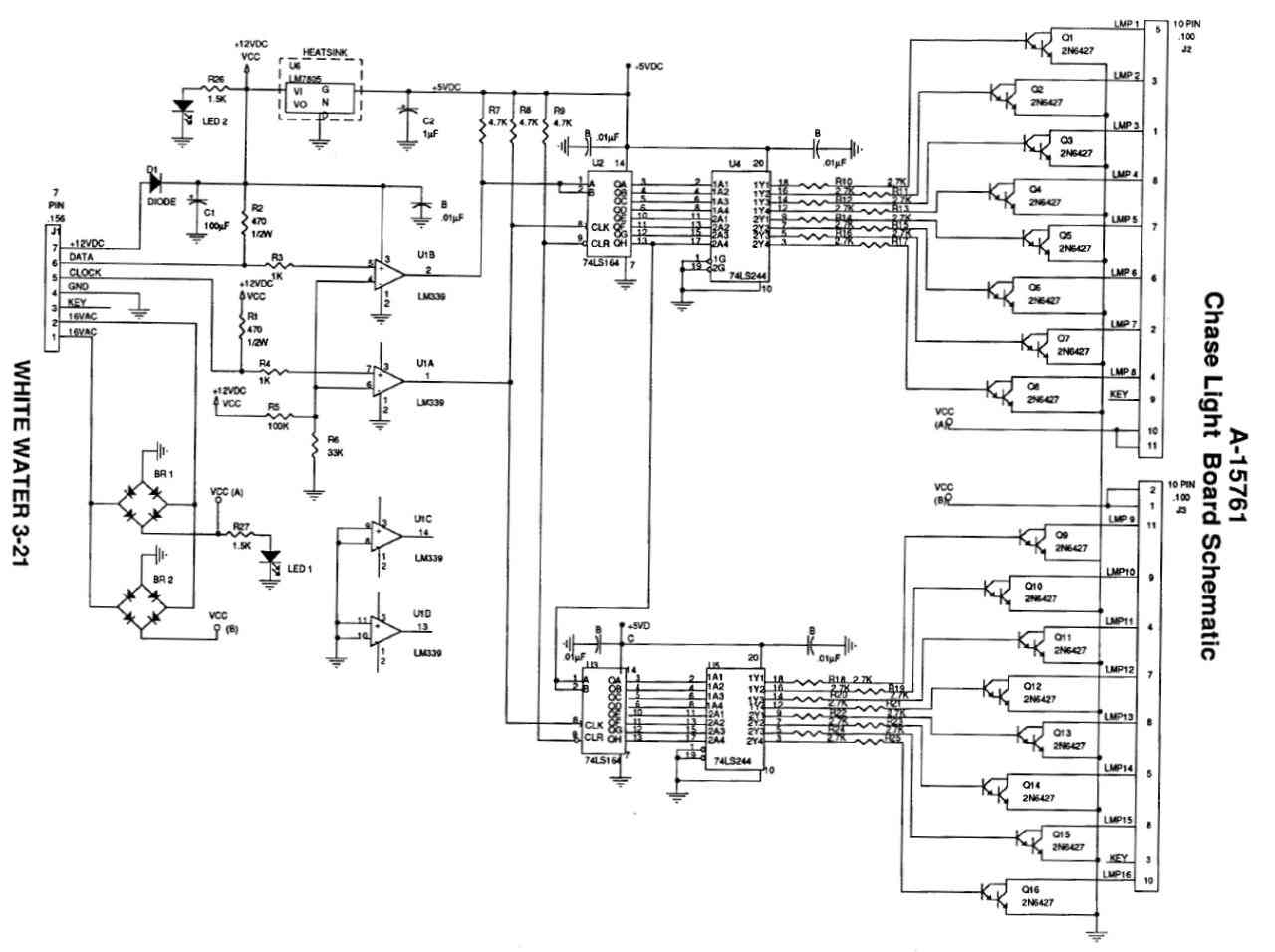
Dieses Board wird für die Chaser-Lampen auf Whitewater verwendet. Es handelt sich um eine einfache Lampensequenzierungsplatine, die dafür sorgt, dass die Lampen „jagen“.
Die Platine richtet 16 VAC über BR1 und BR2 gleich, um etwa 12 VDC für die Stromversorgung der Lauflichter zu erzeugen. Die Platine erhält außerdem 12 VDC von der Stromversorgungs-/Treiberplatine und regelt diese über einen LM7805 auf 5 VDC herunter. Diese 5 VDC werden für die Logikpegel-ICs auf der Platine verwendet.

A-15761 Chase Lichttafel

A-15761 Chase Light Board-Schaltplan